STMicroelectronics LD1086低压差正电压稳压器

STMicroelectronics LD1086低压差正电压稳压器能够提供高达1.5A的输出电流。在最大输出电流下,压降可保证最高不超过 1.2V,并随负载的降低而下降。LD1086 为引脚对引脚兼容,具有较老的 3 端子可调节稳压器,但在压降和输出公差方面的性能更佳。不像PNP稳压器,其中一部分输出电流浪费为静态电流,而LD1086的静态电流流入负载,用于提高效率。为稳定起见,只需10μF(最小值)电容器。

特性

  • 典型压差:1.3V (1.5A)
  • 三端可调或固定输出电压:1.8V、2.5V、3.3V、5V、12V
  • 汽车级(仅限于TO-220和DPAK封装的可调VOUT)
  • 输出容差:25°C时为±1%,整个温度范围内为±2%
  • 保证输出电流高达1.5A
  • 内部电源和热限制
  • 宽工作温度范围:-40°C至125°C
  • 可采用封装:TO-220、D²PAK、D²PAK/A、DPAK和DFN8 (4x4)
  • 引出线兼容标准可调稳压器

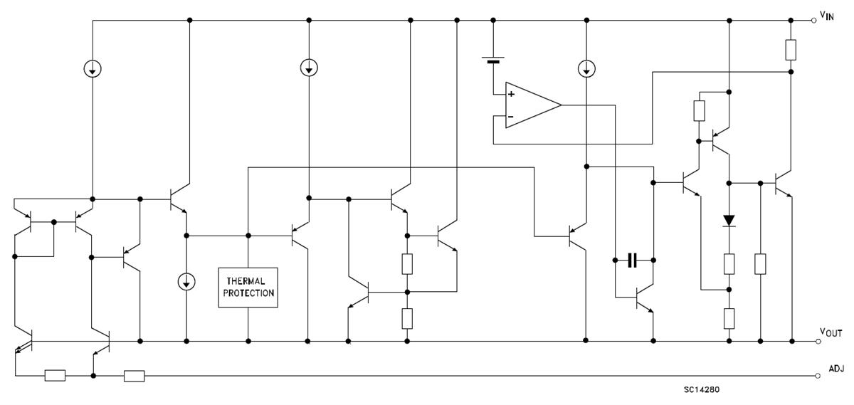
框图

框图 - STMicroelectronics LD1086低压差正电压稳压器
发布日期: 2016-03-29 | 更新日期: 2022-03-11