STM LD56020超低噪声LDO提供热保护,采用节省空间的CSP 0.65 x 0.65mm² SOT23-5L封装。
特性
- 输入电压范围:1.1V至5.5V
- 超低压差(200mA负载下的最大值为190mV)
- 低接地电流(无负载条件下的典型值为18μA)
- 输出电压容差:2%(过热),±1%(25°C时)
- 确保200mA的输出电流
- 超低输出噪声:8.8µVRMS(10Hz至100kHz)
- 输出电压步进:50mV(可根据要求提供)(0.6V至4.0V)
- 逻辑控制电子关断
- 热关断
- 有源输出放电功能
- 倒装芯片40.65 x 0.65mm²和SOT23-5L封装
应用
- 智能手机/平板电脑
- 图像传感器
- VCO和射频模块
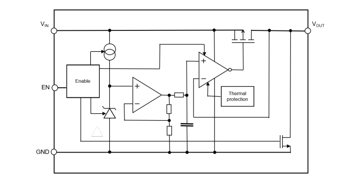
框图
应用电路
发布日期: 2022-04-12
| 更新日期: 2022-05-03

