特性
- 超低输出噪声:6.5μ VRMS
- 工作输入电压范围:1.5V至5.5V
- 输出电流高达250mA
- 非常低的静态电流:空载时为12μA
- 超低压差:250mV (250mA)
- 极高PSRR:80dB@100Hz、60dB@100kHz
- 线路、负载和温度范围内的输出电压精度:2%
- 输出电压版本:1V - 5V,步长为50mV
- 掉电条件下Iq受控
- 逻辑控制电子关断
- 输出放电特性
- 内部软启动
- 过流和热保护
- 温度范围:-40°C至+125°C
- 封装:Flip-Chip4、DFN-1x1
应用
- 智能手机/平板电脑
- 图像传感器
- 仪器仪表
- VCO和射频模块
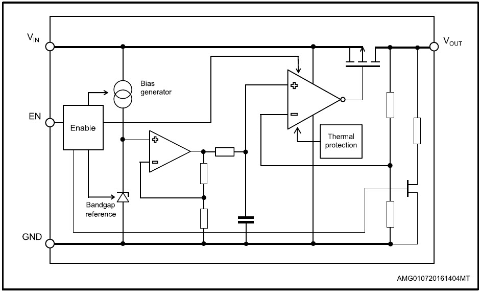
框图
发布日期: 2017-07-11
| 更新日期: 2024-04-23

