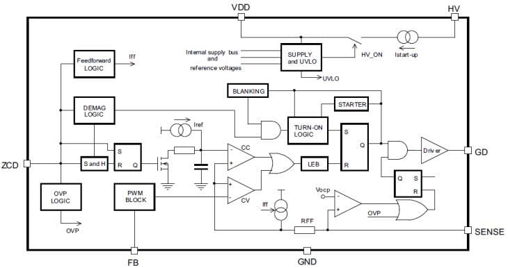
STCH0x具有完全集成的模块,用于一次侧恒定电流稳压输出。该控制器具有先进的电源管理功能以及很高的整体性能与出色的动态性能。
特性
- 用于超低待机功耗的先进电源管理功能(230VAC下功耗低于10mW)
- 完全集成的一次侧恒流输出稳压 (CC)
- 零功耗650V嵌入式HV启动电路
- 准谐振 (QR) 零电压开关 (ZVS) 工作
- 自动自供电
- 准确且可调整的输出OVP,出现故障后可自动再启动
- 输入电压前馈补偿,用于独立于主电源的CC稳压
- 智能频率抖动器,可抑制 EMI 辐射
- SO-8封装
应用
- 用于智能手机、平板电脑、摄录一体机和其他手持设备的交流-直流充电器
- STB、笔记本和辅助电源的交流/直流适配器
框图
发布日期: 2016-09-08
| 更新日期: 2022-03-11

