STMicroelectronics STDRIVEG210半桥栅极驱动器
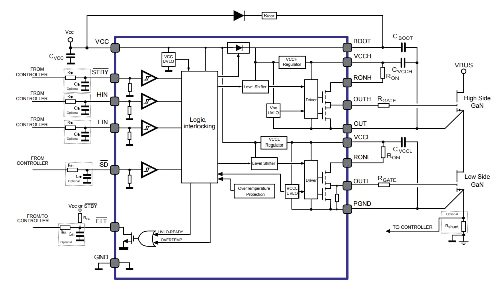
STMicroelectronics STDRIVEG210半桥栅极驱动器设计用于N 沟道增强模式GaN,高侧驱动器部分可承受高达220V电压轨。这些驱动器具有大电流能力、短传播延迟和出色的延迟匹配,并集成了低压差稳压器 (LDO)。这使得它们非常适合驱动高速GaN。STDRIVEG210半桥栅极驱动器具有针对快速启动和低功耗软开关应用量身定制的电源UVLO功能。高侧稳压器的特点是唤醒时间非常短,可以在间歇操作(突发模式)期间最大限度地提高应用效率。这些驱动器提供了扩展的输入引脚范围,便于与控制器连接。待机引脚可在非活动期或突发模式下降低功耗。应用包括DC/DC、AC/DC、谐振转换器、同步整流、UPS、适配器、LED灯和USB-C。特性
- 高压轨高达220V
- ±200 V/ns dV/dt瞬态抗扰度
- 驱动器具有独立的灌电流和源路径,以实现最佳驱动:
- 2.4A和1.2Ω灌电流
- 1.0A和3.7Ω源电流
- 300ns超快高侧启动时间
- 传播延迟45ns,最小输出脉冲15ns
- 高 (>1MHz) 切换频率
- 内置自举二极管
- 完全支持GaN硬开关操作
- VCC 、VBO 和VLS 上的UVLO功能
- 分开的逻辑输入和关闭引脚
- 过温和UVLO报告故障引脚
- 低功耗模式待机功能
- 分开的PGND用于开尔文源驱动和电流分流兼容性
- 3.3 V至20 V兼容输入,具有迟滞和下拉功能
应用
- DC/DC、AC/DC、谐振转换器和同步整流
- 电池充电器和适配器
- 能量存储系统、UPS、服务器和电信电源
- 太阳能微型逆变器、优化器和MPPT
- LED灯和USB-C
方框图
典型应用原理图
发布日期: 2025-08-11
| 更新日期: 2025-08-28
