STMicroelectronics STDRIVEG211半桥栅极驱动器
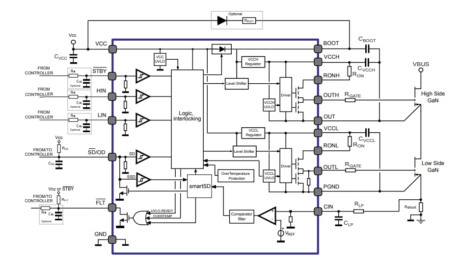
STMicroelectronics STDRIVEG211半桥栅极驱动器设计用于N沟道增强模式GaN,高侧驱动器部分可承受高达220V电压轨。这些驱动器具有大电流能力、短传播延迟和出色的延迟匹配,并集成了低压差稳压器 (LDO)。这使得它们非常适合驱动高速GaN。STDRIVEG211半桥栅极驱动器具有专为硬开关应用设计的电源UVLO、防止交叉导通的互锁功能以及集成SmartSD技术的过流比较器。这些驱动器提供了扩展的输入引脚范围,便于与控制器连接。待机引脚可在非活动期或突发模式下降低功耗。应用包括太阳能微型逆变器、D类音频放大器、电动自行车、LED灯、USB-C、电动工具和机器人。特性
- 高压轨高达220V
- ±200V/ns dV/dt瞬态抗扰度
- 驱动器具有独立的灌电流和源路径,以实现最佳驱动:
- 2.4A和1.2Ω灌电流
- 1.0A和3.7Ω源电流
- 6V栅极驱动电压的高侧和低侧线性稳压器
- 5µs快速高侧启动时间
- 传播延迟45ns,最小输出脉冲15ns
- 高 (>1MHz) 切换频率
- 内置自举二极管
- 完全支持GaN硬开关操作
- 带智能关闭功能的过流检测比较器
- VCC 、VHS 和VLS 上的UVLO功能
- 逻辑输入和关闭引脚分离
- 过流、过温和UVLO报告故障引脚
- 低功耗模式待机功能
- 分开的PGND用于开尔文源驱动和电流分流兼容性
- 3.3 V至20 V兼容输入,具有迟滞和下拉功能
应用
- 家用电器、泵、伺服和工业驱动电机驱动器
- 电动自行车、电动工具和机器人
- D类音频放大器
- DC/DC和谐振转换器、电池充电器和适配器、LED灯和USB-C
- 太阳能微型逆变器、优化器和MPPT
方框图
典型应用原理图
发布日期: 2025-08-11
| 更新日期: 2025-08-28
