多个STM STEF12H60M 60A电子保险丝可并联平稳共享启动时的电流,实现专用电流平衡功能。STEF12H60M保险丝还嵌入了欠压闭锁功能、自我诊断和绝对热保护功能。
特性
- 连续电流:60A
- 输入电压范围:5V至18V
- 可调节电流限制
- 输入欠压闭锁
- 集成0.85mΩ功率MOSFET
- 启用/禁用引脚
- 可编程导通时间
- 精确的电流监视器信号
- 精确温度监控器
- 过流和故障状态标志
- 内部MOSFET自我诊断
- 并联操作
- 热保护
- 故障管理包括闩锁或自动重试版本
- QFN32- 5mm x 5mm封装
- 温度范围:-40°C至125°C
应用
- 服务器主电子保险丝
- 热插拔板
- 大功率工业12V导轨保护
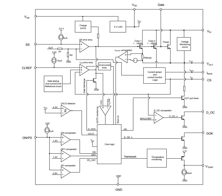
框图
发布日期: 2021-02-10
| 更新日期: 2022-03-11

