STMicroelectronics STEVAL-ILL089V1评估板

STMicroelectronics STEVAL-ILL089V1评估板基于ALED6000单片电流源,用于大功率LED驱动。通过驱动专用DIM引脚实现数字调光。低压差工作,几乎可实现100%占空比。ALED6000是一款61V异步开关稳压器,具有嵌入式功率MOSFET。它设计用于根据应用条件提供多达3个ADC电流。250mV典型RSENSE电压降、VBIAS引脚上的嵌入式切换功能以及轻负载管理(脉冲跳跃)均有助于在整个负载范围内最大限度地提高电源转换效率。

特性

  • 输入电压:4.5V - 60V
  • 降压转换
  • 1A可编程LED电流
  • 开关频率:500kHz
  • 数字调光
  • 兼容陶瓷输出电容器
  • 可提供180° 异相同步功能
  • 自动恢复过流和热保护
  • 符合RoHS指令和WEEE标准

应用

  • 汽车
  • LED照明系统

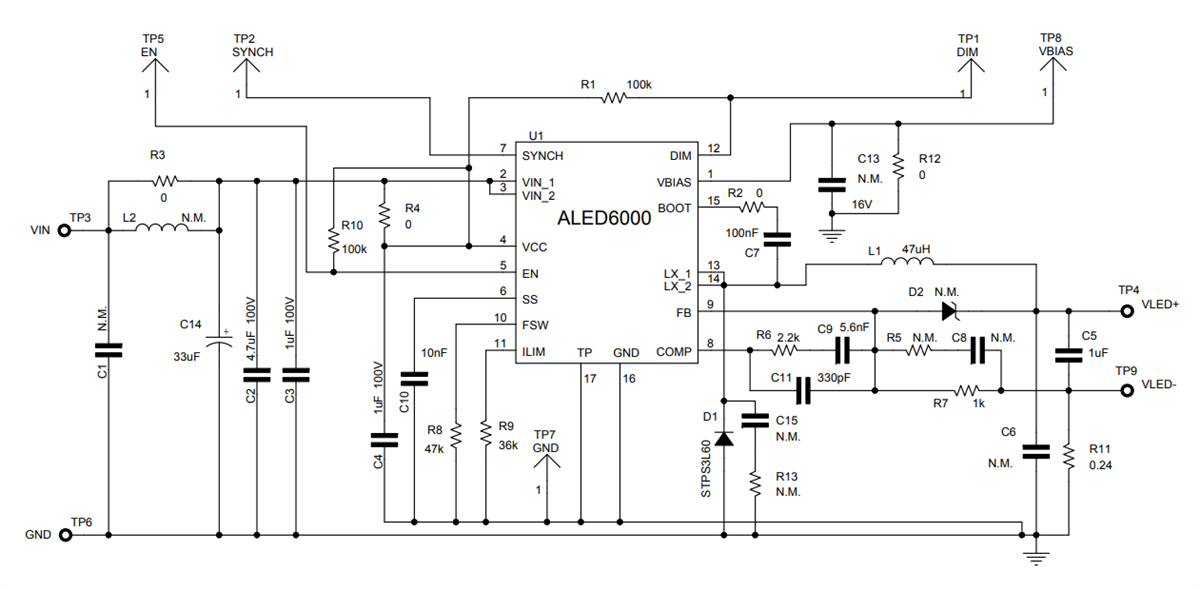
示意图

原理图 - STMicroelectronics STEVAL-ILL089V1评估板
发布日期: 2021-04-22 | 更新日期: 2022-03-11