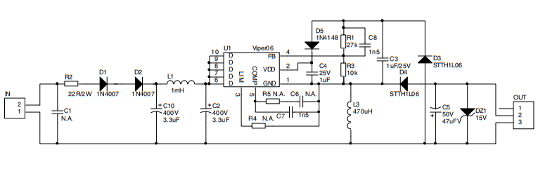
该演示板在宽输出范围内提供2W输出,并生成12V标称输出电压。该板提供可用的PCB区域,让用户可以调整电路以满足特定需求。
规范
- 输入电压:85VRMS~264VRMS(45Hz至66Hz)
- 输出电压:-12VDC ±10%;电流:150mA
- 待机功耗:<30mW(264VAC时)
- 短路保护
- FR4单侧35μm PCB型
- 尺寸:32mm x 90mm
- 隔离:4kV/8mm
- EN55022 B类EMI标准
- 符合RoHS指令
STEVAL-ISA096V1示意图
发布日期: 2019-01-22
| 更新日期: 2024-01-18

