STMicroelectronics STEVAL-ISA180V1评估板

STMicroelectronics STEVAL-ISA180V1评估板实现了一个宽幅电源、反激隔离转换器 (12V/0.6A),适合于通用型应用。该高压转换器巧妙地结合了一个800V坚固的功率MOSFET与PWM电流模式控制。应用的核心是来自VIPerPlus系列VIPer0P离线高压转换器,具有零功耗特性。STEVAL-ISA180V1评估板具有小尺寸、BOM数量少、高效率、低待机功耗以及高可靠性等特性。

规范

  • 通用输入电源范围:85VAC 至265VAC(频率50Hz至60Hz )
  • 输出范围:12V/0.6A
  • 额定输出功率:7.2W
  • 待机输入功率:<40mW(230VAC )
  • 平均效率:>80%
  • EN55022-B类EMI标准

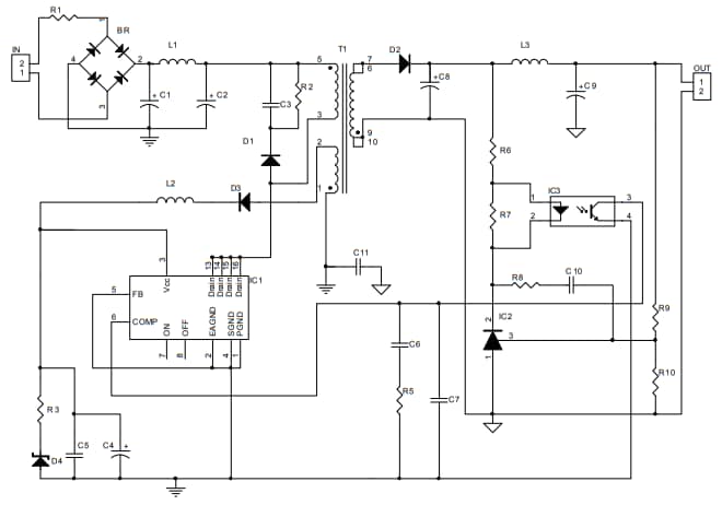
STEVAL-ISA180V1示意图

原理图 - STMicroelectronics STEVAL-ISA180V1评估板
发布日期: 2019-01-22 | 更新日期: 2024-01-18