STMicroelectronics STEVAL-ISA184V1评估板

STMicroelectronics STEVAL-ISA184V1评估板尺寸小,BOM最小,效率高,待机功耗低。该板实现了为通用应用开发的隔离式反激双输出(5V/1.2A和12V/0.75A)15W宽范围电源。应用的核心是VIPerPlus系列的VIPer37LD离线高压转换器。该器件是一个高压转换器,巧妙地结合了一个800V坚固的功率MOSFET与PWM电流模式控制。

规范

  • 通用输入电源范围:85VAC 至265VAC(频率50Hz至60Hz )
  • 5V/1.2A输出电压1
  • 12V/0.75A输出电压2
  • 非常紧凑的尺寸
  • 待机电源功耗:<40mW(230VAC 时)
  • 平均效率:>75%
  • EN55022-B类EMI标准
  • 符合RoHS指令

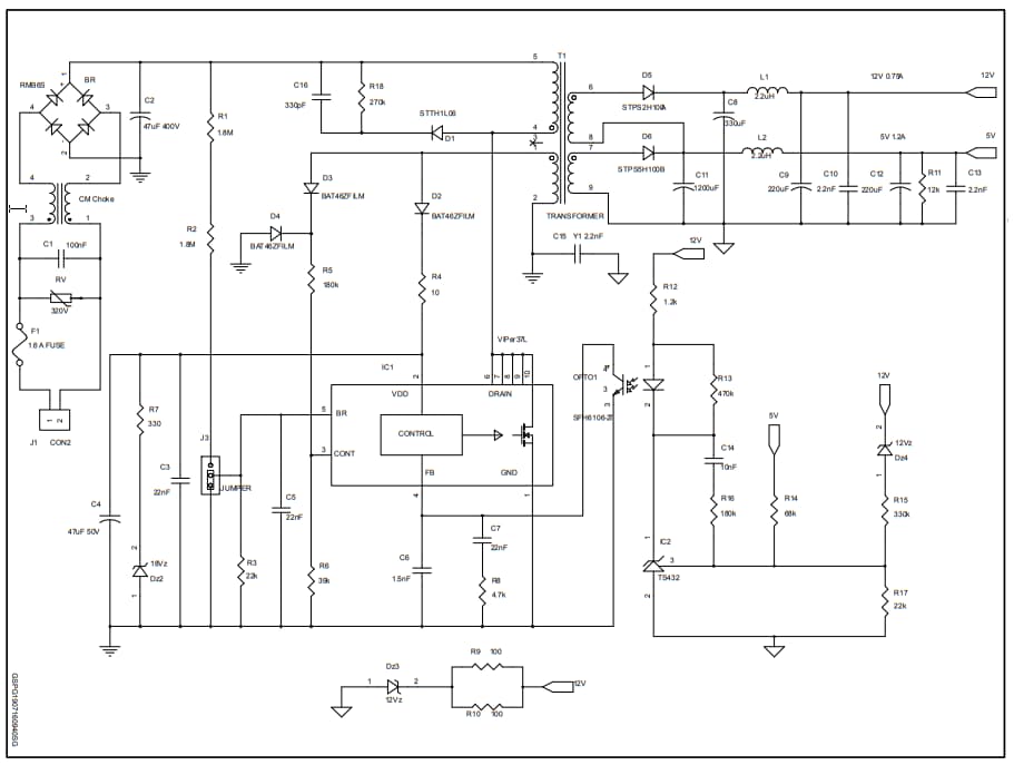
STEVAL-ISA184V1示意图

原理图 - STMicroelectronics STEVAL-ISA184V1评估板
发布日期: 2017-04-07 | 更新日期: 2022-05-02