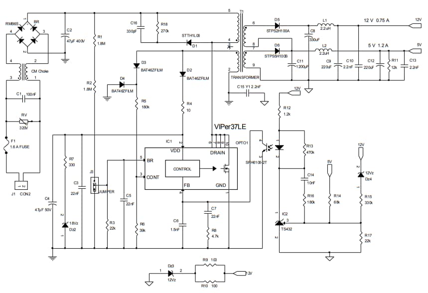
该评估板具有小尺寸、BOM数量少、高效率以及低待机功耗等特性。由于具备突发工作模式,STEVAL-ISA191V1降低了平均开关频率和所有与频率有关的损耗,因而确保了无负载工况下功耗的最小化。
规范
- 通用输入电源范围:85VAC 至265VAC(频率50Hz至60Hz )
- 5V/1.2A输出电压1
- 12V/0.75A输出电压2
- 非常紧凑的尺寸
- 待机电源功耗:<40mW(230VAC 时)
- 平均效率:>75%
- EN55022-B类EMI标准
STEVAL-ISA191V1示意图
发布日期: 2019-01-22
| 更新日期: 2024-01-18

