特性
- 实现非隔离式反激转换器
- 结合了一个800V功率MOSFET,具有PWM电流模式控制功能
- 尺寸小巧
- 单分层
- 低待机消耗
- 最低材料清单 (BOM) 成本
- EMI:符合EN55022 B级
- 符合RoHS指令
规范
- 通用交流主输入电压范围:85VAC至265VAC
- 5V输出电压
- 1.2A输出电流
- 额定输出功率:6W
- 主动模式效率:>78%
- 无负载输入功率( 230VAC时): <10m
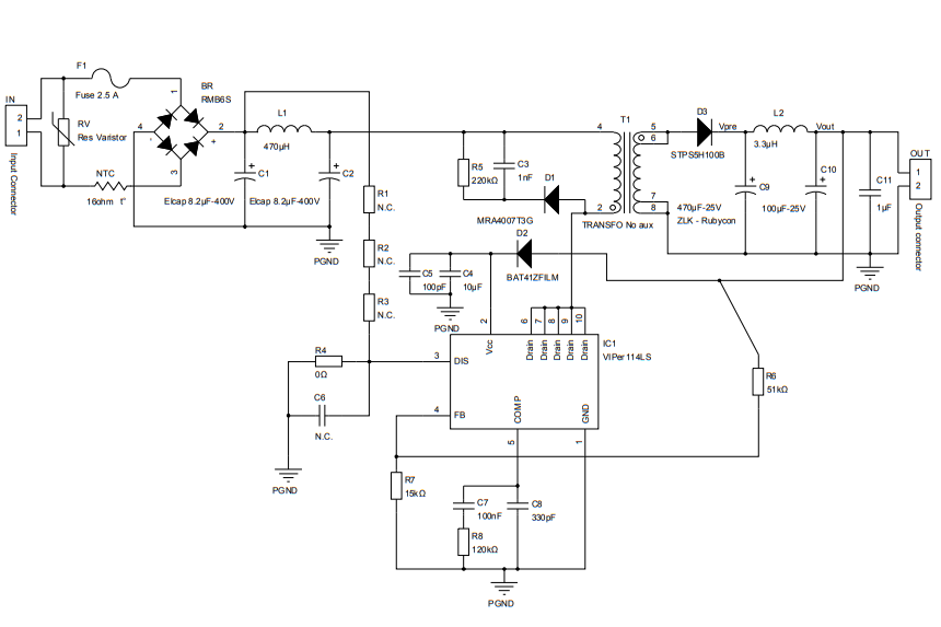
STEVAL-ISA196V1示意图
其他资源
发布日期: 2018-06-14
| 更新日期: 2023-02-08

