STMicroelectronics STEVAL-ISA201V1评估板
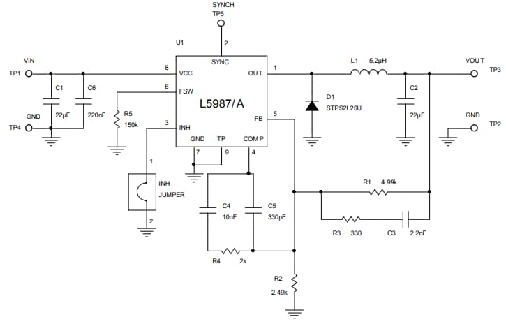
STMicroelectronics STEVAL-ISA201V1评估板设有全功能降压开关稳压器,输出电流高达3A。STEVAL-ISA201V1集成了L5987降压开关稳压器以及典型应用所需的所有外部元件。输入电容的额定电压和肖特基二极管整流器的反向重复峰值电压均为25V。因此,该评估板能够覆盖L5987器件的完整输入电压范围,即2.9V至18V。
特性
- 1.8V电压,直流输出电流高达3A
- 输入电压:2.9V至18V
- 输出电压可调范围:0.6V至VIN
- 430kHz开关频率,可在250kHz至1MHz范围内编程
- 内部软启动和禁止
- 低压差操作:100%占空比
- 零负载电流工作
- 过流和热保护
- VFQFPN8 (3mm x 3mm) 封装
- 符合RoHS指令
相关产品
Compact, flexible DC-DC converters that deliver 3A in tiny 3x3mm and HSOP8 packages.
发布日期: 2017-06-21
| 更新日期: 2022-03-10