特性
- 获得专利的OptimGauge™算法,可实现精确的电池容量计算
- 稳健的通电初始开路电压 (OCV) 测量
- 可编程低电池电量警报
- 电池缺失/交换检测
- 内部平均电流计算
- 终止充电检测
- 内部温度传感器
- 可防止插入错误电池的电池交换检测
- 在仅基准电压时具有低功耗,消耗40µA电流;在待机模式下最多消耗2uA电流
- 1.49mm x 1.594mm 9焊球CSP封装
- 符合RoHS指令
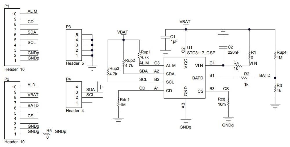
示意图
发布日期: 2018-08-02
| 更新日期: 2023-02-13

