特性
- 动态低功耗模式,可选择低噪声模式
- 内部软启动
- 与外部时钟同步
- 内部补偿网络
- 自动恢复过流、过压和热保护
- 符合RoHS指令和中国RoHS指令
- 符合WEEE标准 (2012/19/UE RAEE II)
应用
- Designed for 12V, 24V, and 48V buses
- Battery-powered applications
- Decentralized intelligent nodes
- Fail-safe systems
- Sensors and low noise applications (LNM)
规范
- 最大输出电流:300mA DC
- 选定开关频率:1MHz
- 输入电流:0.3A
- 工作输入电压范围:
- L7983PUR:12V至60V
- L7983PU33R:3.5V至60V
- L7983PU50R:5V至60V
视频
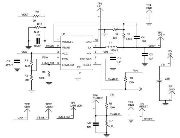
示意图
发布日期: 2020-12-30
| 更新日期: 2025-01-09

