STMicroelectronics STEVAL-LLL003V1评估板

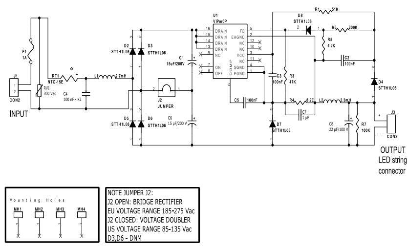
STMicroelectronics STEVAL-LLL003V1评估板基于采用VIPer0P的非隔离式降压拓扑,可确保在高输出电压下具有最少的元件数量和高效率。STEVAL-LLL003V1评估板采用新的VIPer0P离线高压转换器作为其应用内核。该应用内核将800V抗雪崩功率MOSFET与电流模式控制相结合。STEVAL-LLL0031评估板提供热关断、开路或空载电路保护以及短路或过载电路保护。该STEVAL-LLL003V1评估板采用直流稳压来提高LED电流精度。

特性

  • 非隔离式降压拓扑
  • 两个输入电压范围:
    • US范围:85VAC至135VAC 
    • EU范围:175VAC 至285VAC
  • 保护特性:
    • 开路或空载电路保护
    • 短路或过载电路保护
    • 热关断
  • 软启动,提高系统稳定性

STEVAL-LLL003V1示意图

STMicroelectronics STEVAL-LLL003V1评估板
发布日期: 2017-11-09 | 更新日期: 2022-06-21