LNBH26S是一套解决方案,用于根据国际标准连接卫星LNB模块并为其供电。这种用于双调谐器卫星接收器的简单、完整解决方案不仅性能卓越,而且成本低,所需外部元件数量少。
特性
- LNB和I²C总线之间的完整接口
- 内置直流-直流转换器可实现 12V 单电源工作和高效率(0.5A 时典型值为 93%)
- 使用外部电阻器可选择输出电流限制
- 兼容主要卫星接收器输出电压规范(15 个可编程电平)
- 精确的内置 22kHz 音频发生器适应广泛认可的各种标准
- 无负载情况下也可确保 22kHz 的音频波形完整性
- 低压差后置稳压器和集成了功率 N-MOS 的高效升压型 PWM,实现了低功率损耗
- 降低功耗的 LMP 功能(低功耗模式)
- 过载和过热内部保护,具有 I²C 诊断位
- LNB 短路动态保护
- 输出电源引脚上具有 ±4kV ESD 容限
- 符合RoHS指令
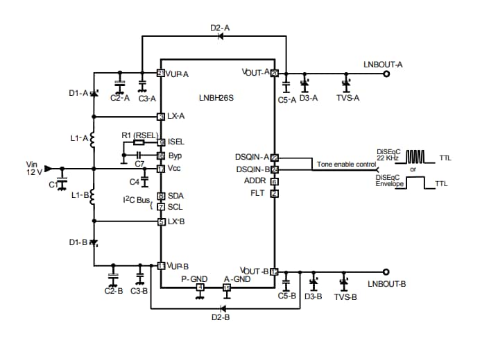
电路原理图
布局
发布日期: 2019-11-01
| 更新日期: 2024-02-27

