STEVAL-MKI214V1适配器板可插入标准X-NUCLEO-IKS01A2板、X-NUCLEO-IKS01A1板和X-NUCLEO-IKS01A3板。典型应用包括可穿戴设备、GPS应用、便携式设备高度计和气压计以及气象站设备。
特性
- 兼容STEVAL-MKI109V3主板
- 针对标准DIL 24插座的完整LPS33K引脚分配
- 符合RoHS指令
应用
- 可穿戴设备
- GPS应用
- 用于便携式设备的高度计和气压计
- 气象站设备
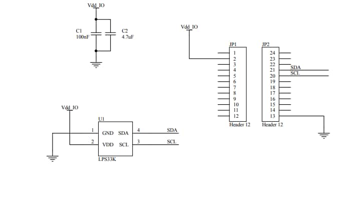
适配器板示意图
发布日期: 2020-09-02
| 更新日期: 2025-01-13

