STMicroelectronics STEVAL-MKI179V1 LIS2DW12适配器板
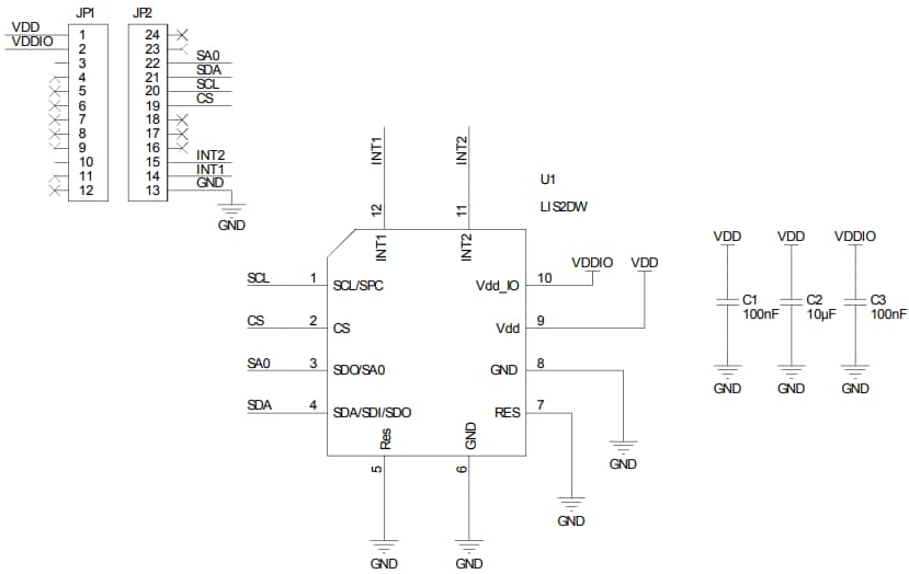
STMicroelectronics STEVAL-MKI179V1 LIS2DW12适配器板设计用于方便地对LIS2DW12 MEMS器件进行评估。该板提供了一种有效的解决方案,可快速建立系统原型并评估器件。STEVAL-MKI179V1可插入标准DIL 24插槽。该适配器板具有完整的LIS2DW12引脚分配,并可随时与V
DD电源线路上所需的去耦电容器配合使用。
特性
- 针对标准DIL 24插槽的完整LIS2DW12引脚分配
- 完全兼容STEVAL-MKI109V2和STEVAL-MKI109V3主板
Supported Devices
具有超低功耗、高性能、±50高斯的动态范围以及16位数据输出。
Related Development Tools
传感器板,支持对LSM6DSOX、LIS2DW12、LIS2MDL和MP23ABS1器件进行评估。
发布日期: 2017-08-14
| 更新日期: 2022-06-17