STMicroelectronics STEVAL-MKI181V1 LIS2MDL适配器板
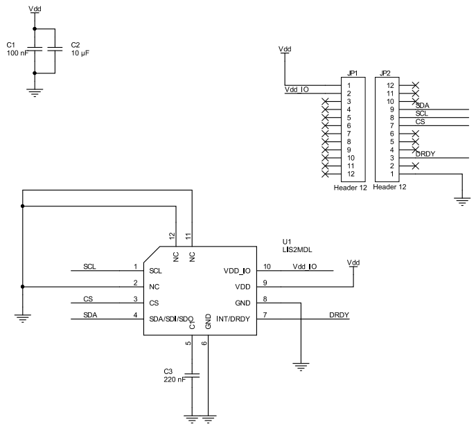
STMicroelectronics STEVAL-MKI181V1适配器板设计用于评估LIS2MDL系列产品中的微机电系统 (MEMS) 器件。该适配器板提供完整的LIS2MDL引脚分配,并可与V
DD电源线上的去耦电容一起使用。STEVAL-MKI181V1适配器板与STEVAL-MKI109V3和STEVAL-MKI109V2主板完全兼容,并可插入标准DIL24插座。借助该适配器板,用户可使用自己的应用程序直接进行器件评估以及快速实现系统的原型设计。
特性
- 针对标准DIL24插座的完整LIS2MDL引脚分配
- 完全兼容STEVAL-MKI109V2和STEVAL-MKI109V3主板
Supported Device
超低功耗、高性能三轴线性加速度计,属于“femto”系列。
Related Development Tools
传感器板,支持对LSM6DSOX、LIS2DW12、LIS2MDL和MP23ABS1器件进行评估。
发布日期: 2017-11-02
| 更新日期: 2022-06-20