STMicroelectronics STEVAL-MKI183V1适配器板

STMicroelectronics STEVAL-MKI183V1适配器板设计用于快捷评估LPS33HW产品系列中的MEMS器件。STEVAL-MKI183V1适配器板提供了一种高效的解决方案,用户可以快速在自己的应用中建立系统原型,并直接进行器件评估。该适配器提供完整的LPS33HW引脚分配,并可随时与VDD电源线路上所需的去耦电容器配合使用。STEVAL-MKI183V1适配器受STEVAL-MKI109V3主板支持,该主板包含一个高性能的32位微控制器,该微控制器在传感器和PC之间起到桥接的作用。

特性

  • 针对标准DIL 24插座的完整LPS33HW引脚分配
  • 完全兼容和STEVAL-MKI109V3主板
  • 符合RoHS指令

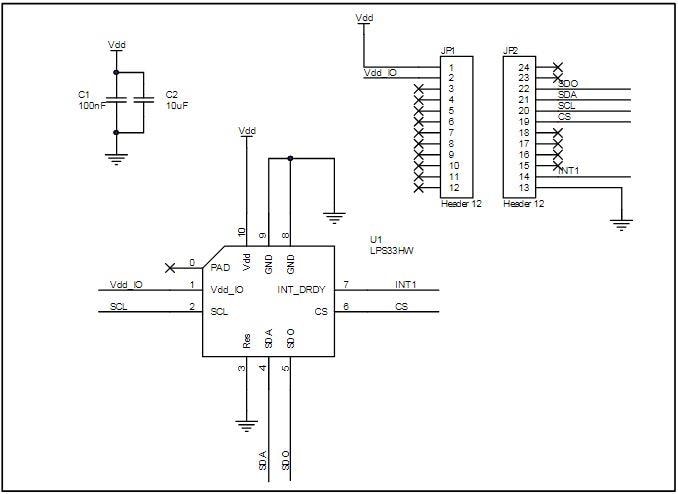
STEVAL-MKI183V1示意图

原理图 - STMicroelectronics STEVAL-MKI183V1适配器板
发布日期: 2018-04-02 | 更新日期: 2023-02-01