STEVAL-MKI190V1由STEVAL-MKI109V3主板支持。STEVAL-MKI109V3主板包含一个高性能32位微控制器,用作传感器和PC之间的桥接器。另外,该微控制器还可运行可下载的的图形用户界面 (Unico GUI) 或专用软件例程,用于定制应用。STEVAL-MKI190V1适配器板提供了高效的解决方案,用户可以快速在自己的应用中建立系统原型,并直接进行器件评估。
特性
- 针对标准DIL 24插槽的完整LISDTW12引脚分配
- 符合RoHS指令
- 完全兼容STEVAL-MKI109V3主板
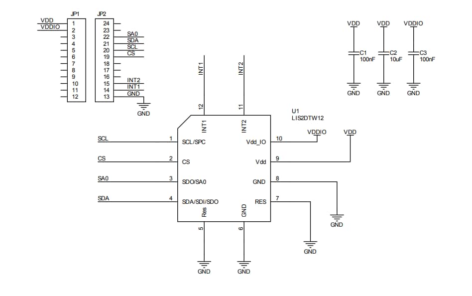
原理图
布局
发布日期: 2019-05-09
| 更新日期: 2024-02-22

