STMicroelectronics STEVAL-MKI216V1K数字测角器套件

STMicroelectronics STEVAL-MKI216V1K数字测角器套件集成了嵌入式IIS3DHHC 3D加速度计传感器,它通过电缆连接到简单的适配器板 (STEVAL-MKIGIBV5),使其与STEVAL-MKI109V3主板兼容。该传感器精确焊接在电路板的中心,并提供双面胶,方便将该板安装在用于振动分析的设备上。STEVAL-MKIGIBV5可插入标准DIL 24插槽。

特性

  • 用户友好的IIS3DHHC板
  • 提供完整的IIS3DHHC引脚分配,可插入标准DIL 24插槽
  • 完全兼容STEVAL-MKI109V3主板
  • 包含双面,方便安装在待测 设备上
  • 符合RoHS指令和WEEE标准

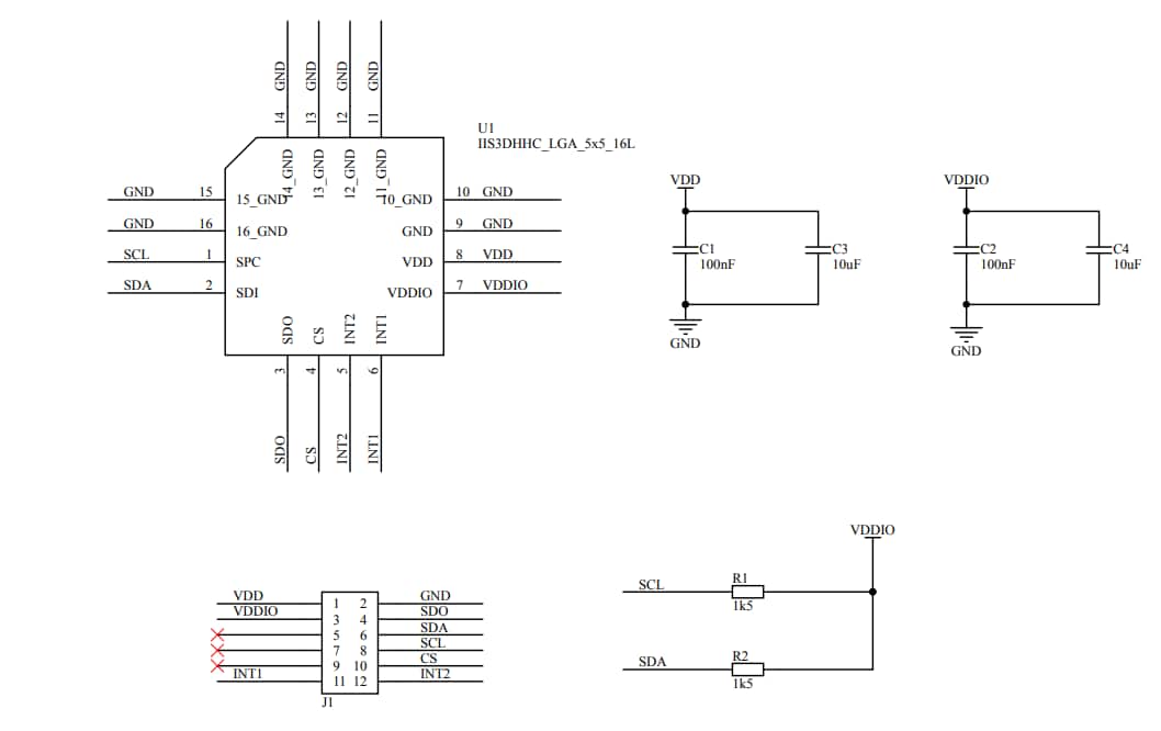
原理图

原理图 - STMicroelectronics STEVAL-MKI216V1K数字测角器套件
发布日期: 2020-12-08 | 更新日期: 2024-12-30