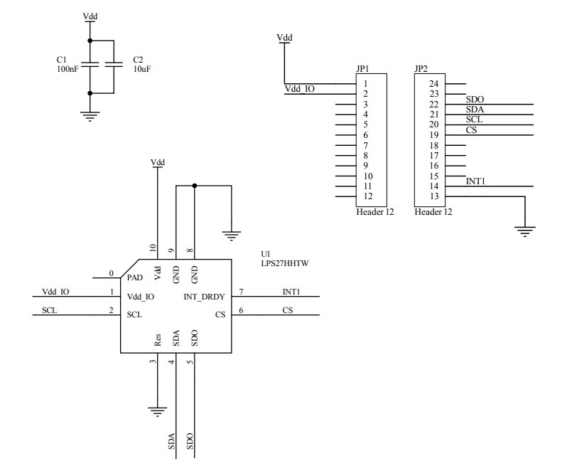
STM STEVAL-MKI220V1插头可直接插入标准DIL 24插座中。该适配器提供完整的LPS27HHTW引脚分配,并可随时与VDD电源线路上所需的去耦电容器配合使用。
STEVAL-MKI109V3主板支持该适配器板,设有高性能32位微控制器,在传感器和PC之间起到桥接作用。使用可下载的图形用户界面(Unico GUI)或专用软件例程来定制PC的应用。
特性
- 针对标准DIL 24插槽的完整LPS27HHTW引脚分配
- 完全兼容STEVAL-MKI109V3主板
- 符合RoHS指令
板示意图
发布日期: 2021-02-26
| 更新日期: 2022-03-11

