特性
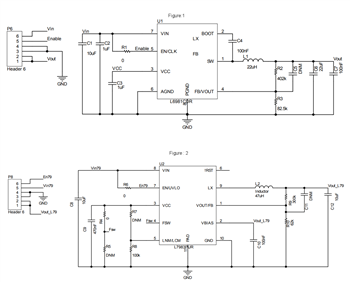
- L6981:
- 工作输入电压范围:3.5V至38V
- 输出电压范围:0.85V至VIN
- 1.5A直流输出电流
- 内部补偿网络
- 关断电流:2µA
- 内部软启动
- 使能功能
- 过压保护
- 热保护
- L7983:
- 工作输入电压范围:3.5V至60V
- 输出电压范围:0.85V至VIN
- 输出电流:300mA DC
- 内部补偿网络
- 关断电流:2.3μA
- 内部软启动
- 使能功能
- 过压保护
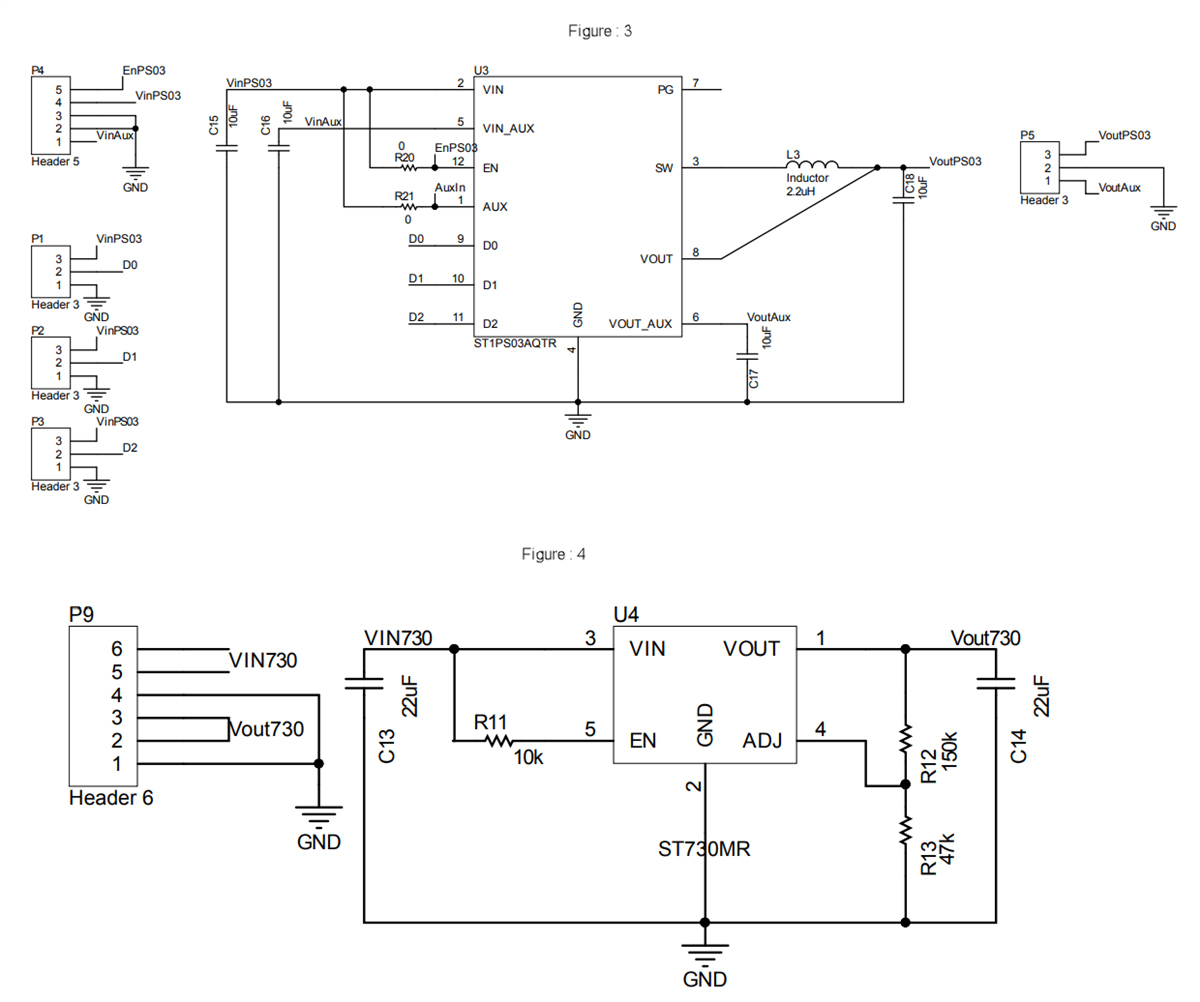
- ST1PS03:
- 工作输入电压范围:1.8V至5.5V
- 可选输出电压范围:1.6V至3.3V
- 400mA直流输出电流
- 静态电流:500nA(典型值)
- 由AUX输入控制的负载开关
- 使能功能
- ST730:
- 输入电压范围:2.5V至28V
- 输出电压范围:1.2V至VIN
- 输出电流:300mA DC
- 空载静态电流:5μA(典型值)
- 限流和SOA保护
- 使能功能
应用
- DC-DC转换器
- 线性稳压器
视频
发布日期: 2023-05-23
| 更新日期: 2023-09-13

