STMicroelectronics STEVAL-VP26K01B降压转换器参考设计
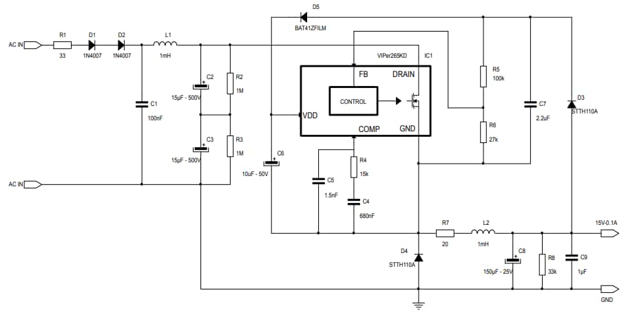
STMicroelectronics STEVAL-VP26K01B降压转换器参考设计采用15V/1.5W降压转换器,可提供具有超宽输入电压范围的辅助电源(从60V
DC至870V
DC或90V
AC至600V
AC)。该参考设计采用高度紧凑的设计,在整个输入和输出范围内可实现精确的线路和负载调节。
特性
- 超宽输入电压范围:90VAC至600VAC或60VDC至870VDC
- 频率范围:50Hz至60Hz
- 输出电压:15V
- 输出电流:100mA
- 非常紧凑的尺寸
- 在整个输入和输出范围内可实现精确的线路和负载调节
- 得益于频率抖动特性,即使使用较小的EMI滤波器,也能满足IEC55022 B类传导EMI要求
- 符合RoHS指令
相关产品
巧妙地将1050V耐雪崩功率部分与PWM电流模式控制相结合。
助您完成设计
各种可直接替换器件,适用于通用模拟IC、分立元件和串行EEPROM。
发布日期: 2019-09-27
| 更新日期: 2024-03-12