STMicroelectronics STEVAL-VP26K02F评估板
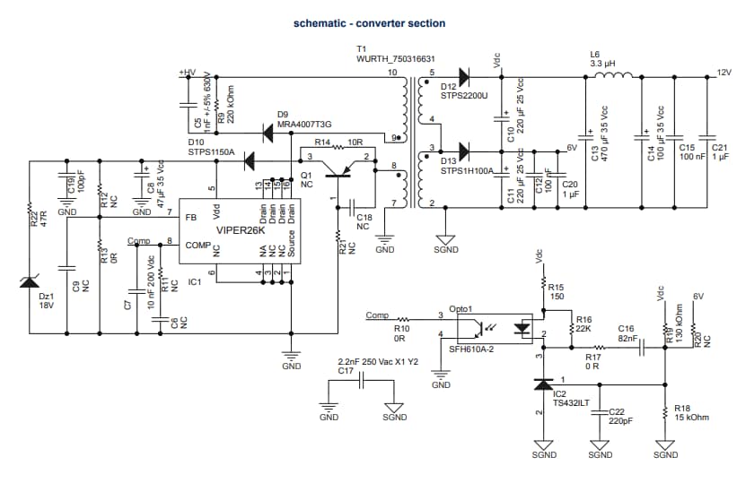
STMicroelectronics STEVAL-VP26K02F评估板采用双路输出隔离式SSR反激拓扑,设计用于为智能电表和PLC系统供电。该评估板包含VIPER267KDTR离线高压转换器,该转换器具有1050V抗雪崩电源部分。VIPER267KDTR转换器还具有如下特性:60kHz下PWM操作以及频率抖动,可降低EMI;具有700mA固定设定点的电流限制;板载软启动。VIPER267KDTR转换器支持带光耦合器的隔离式反激拓扑、一次侧调节拓扑、带电阻反馈的非隔离式反激拓扑、降压拓扑以及降压-升压SMPS拓扑。
特性
- 采用双路输出隔离式二次侧调节反激式转换器
- 设计采用VIPER267KDTR离线高压转换器
- EMC符合EN55022、EN61000、EN61000-4-4、EN61000-4-5和EN61000-4-6标准
- 符合WEEE标准
规范
- 双路输出电压:
- 0.7Arms(1A峰值)时为12V,200mA时为6V
- 扩展交流电源输入电压范围:85VAC至500VAC
- 主电源频率范围:47Hz至63Hz
- 工作温度范围:-40°C至85°C
查看VIPer26K转换器
巧妙地将1050V耐雪崩功率部分与PWM电流模式控制相结合。
助您完成设计
各种可直接替换器件,适用于通用模拟IC、分立元件和串行EEPROM。
包括采用微型封装的高性能、低功耗、高精度运算放大器。
发布日期: 2019-10-21
| 更新日期: 2024-02-19