STMicroelectronics STEVAL-VP26K03F评估板
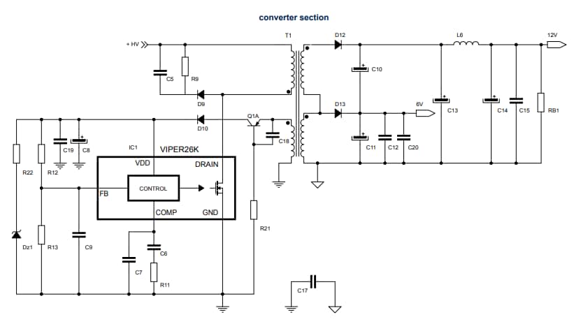
STMicroelectronics STEVAL-VP26K03F评估板采用具有一次侧调节 (PSR) 的双路输出隔离式反激拓扑。该评估板专门设计用于为智能电表和PLC系统供电。STEVAL-VP26K03F评估板设计采用VIPER267KDTR离线高压转换器。VIPER267KDTR转换器具有如下特性:1050V抗雪崩电源部分;60kHz下PWM操作以及频率抖动,可降低EMI;板载软启动。VIPER267KDTR转换器支持带光耦合器的隔离式反激拓扑、一次侧调节拓扑、带电阻反馈的非隔离式反激拓扑、降压拓扑以及降压-升压拓扑。借助STEVAL-VP26K03F评估板,用户可以扩展输入电压范围并减小DRAIN缓冲电路的尺寸。特性
- 采用具有一次侧调节 (PSR) 的双路输出隔离式反激拓扑
- 嵌入式高压启动和检测FET
- 电流模式PWM控制器
- 采用VIPER267KDTR离线高压转换器
- 设计用于为智能电表和PLC系统供电
- 故障过后自动安全重启
- 迟滞热关断
- 内置软启动,改善系统稳定性
应用
- 电能计量用SMPS
- 用于3相输入工业系统的辅助电源
- LED照明
- 空调
规范
- 双路输出电压:
- 0.7Arms(1A峰值)时为12V,200mA时为6V
- 扩展交流电源输入电压范围:85VAC至498VAC
- EMC符合EN55022、EN61000、EN61000-4-4、EN61000-4-5和EN61000-4-6标准
- 符合WEEE标准和RoHS指令
发布日期: 2019-10-21
| 更新日期: 2024-02-19
