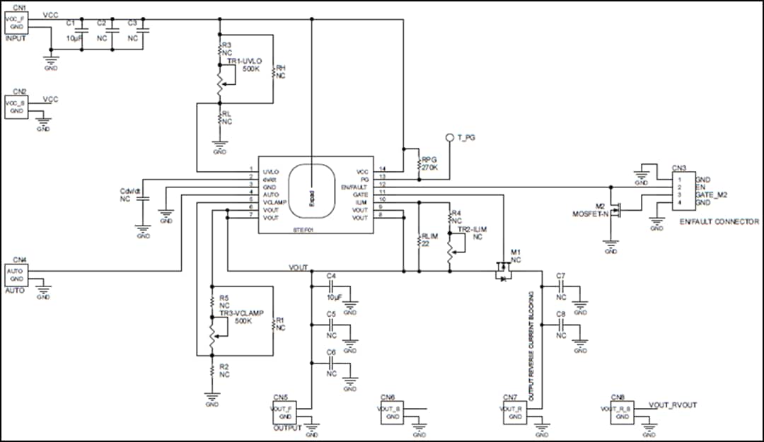
由STEF01栅极驱动器引脚驱动的外部MOSFET可以安装在STEVAL-EFUSE01上,以实现反向电流阻断电路。浪涌电流可由输出电压斜坡率控制,专用软启动电路集成在STEF01器件中。可以通过更改Cdv/dt电容来调整STEVAL-EFUSE01的输出电压斜坡率。
由于大多数应用均需要一个标记来表示输出电压处于正确范围,因此STMicroelectronics STEVAL-EFUSE01评估板设有一个电源良好 (PG) 测试点,用于获取有关调整元件上电压降的信息。该板还具有如下特性:热锁存和自动重试热保护模式;可通过专用跳线配置进行选择。
特性
- 输入电压范围:8V至48V
- 峰值输出电流:高达6A
- 启用/禁用/故障标记引脚
- 可调欠压闭锁
- 可调输出电压钳位
- 可编程VOUT压摆率控制
- 锁存或自动重试跳线可编程热保护
- 电源良好监测标记
- 驱动一个可选的外部反向电流保护MOSFET
- 通过CE认证
- 符合RoHS和中国RoHS指令
- 符合WEEE标准 (2012/19/UE RAEE II)
板布局
- TR1:用于UVLO的机械微调电位器
- TR2:用于过载电流限值的机械微调电位器
- TR3:用于钳位电压阈值的机械微调电位器
- Cdv/dt电容器:用于软启动斜坡设置
- M1:用于实现反向电流的MOSFET
- M2:用于启用/禁用器件的MOSFET
- T_PG:电源良好测试点
- CN4:热锁存/自动重试热保护模式
电路原理图
发布日期: 2019-06-19
| 更新日期: 2024-03-06

