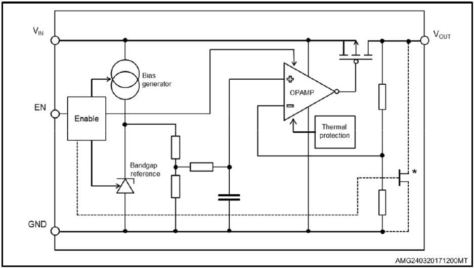
另外,STLQ020还可在掉电条件下控制静态电流并使其保持在较低的值。这样即可进一步延长电池供电设备的工作时间。其他特性包括短路恒定电流限制和热保护。
特性
- 输入电压范围:2V至5.5V
- 输出电流高达200mA
- 超低静态电流:
- 无负载时为300nA(典型值)
- 200mA负载时为100μA(典型值)
- 掉电条件下Iq受控
- 超低压差:200mA负载时为160mV
- 输出电压精度:在室温下为2%,在整个温度范围内为3%
- 输出电压范围:0.8V至4.5V(具有50mV步进,范围可调)
- 逻辑控制电子关断
- 输出放电特性(可选)
- 内部过流和热保护
- 温度范围:-40°C至+125°C
- 封装:DFN6-2x2、SOT323-5L、Flip-Chip4
应用
- 智能手机/平板电脑
- 图像传感器
- 可穿戴产品配件
- 医疗保健设备
- 计量
框图
发布日期: 2017-11-28
| 更新日期: 2024-04-23

