STMicroelectronics STSPIN840直流电机驱动器

STMicroelectronics STSPIN840直流电机驱动器是一款紧凑型有刷直流电机,用于同时驱动两个双向有刷直流电机。STSPIN840采用4mm x 4mm QFN封装,具有控制逻辑和完全受保护的低RDS(ON) 双路全桥功率级。由于采用专用的并行输入引脚,因此可以启用并行模式功能,将器件转换为等效且功能更强大的单路全桥,从而在500mΩ等效HS + LS RDS(ON) 时提供高达3Arms的电流。STSPIN840集成的两个独立PWM电流控制器(每路全桥一个)基于用户可设定的参考电压和关断时间值。

特性

  • 工作电压:7V至45V
  • 最大输出电流:1.5Arms
  • RDSon HS + LS = 1Ω(典型值)
  • 带可调关断时间的电流控制
  • 基于外部分流电阻的电流检测
  • 全面的保护特性
  • 非耗散过流保护
  • 短路保护
  • 欠压锁定
  • 热关断
  • 并行工作模式可实现单路全桥配置,输出IRMS = 3Arms,RDS(ON) HS + LS = 500mΩ(典型值)。
  • 低待机电流消耗

应用

  • 工业自动化和服务机器人
  • 医疗和保健
  • ATM和现金处理机
  • 舞台照明
  • 热敏打印机
  • 织布机和缝纫机
  • 自动售货机
  • 办公和家居自动化

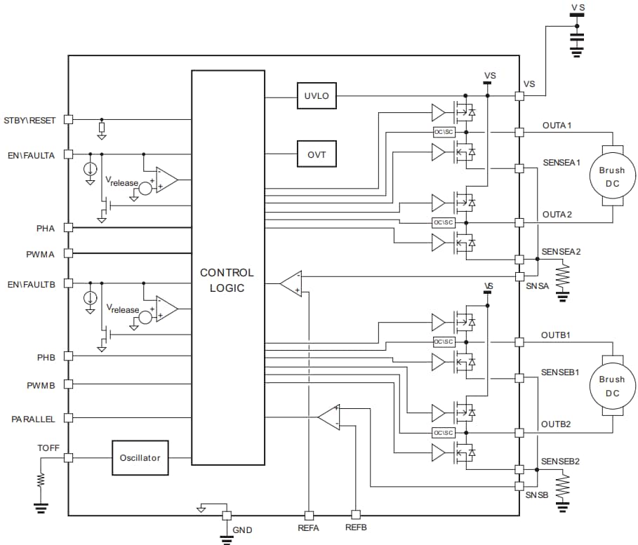
框图

框图 - STMicroelectronics STSPIN840直流电机驱动器

助您完成设计

STMicroelectronics STSPIN840直流电机驱动器
发布日期: 2018-07-11 | 更新日期: 2023-02-12