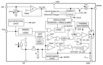
具有突发模式,功耗非常低,符合待机模式节能规则。准谐振特性降低了EMI滤波器成本。掉电和上电功能可以在整流输入电压电平低于规定的系统正常运行最小电平时保护开关模式电源。高压启动电路嵌入器件中。
特性
- 800V抗雪崩电源部分
- 准谐振控制,用于谷值开关
- 待机功耗:<50mW(265VAC时)
- 通过可调节设置点限制电流
- 可调节精密过压保护
- 板载软启动
- 故障过后自动安全重启
- 磁滞热关断
应用
- 辅助电源,用于LCD/PDP电视、显示器、音频系统、计算机、工业系统、LED驱动器、No el-cap LED驱动器和电表
- PDA、摄像机、剃须刀、移动电话、无绳电话和电子游戏机适配器
- 用于机顶盒、DVD播放器与刻录机、白色家电的SMPS
发布日期: 2019-01-24
| 更新日期: 2024-01-19

