STMicroelectronics VIPER26 Fixed Frequency Switching Converters
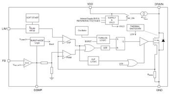
STMicroelectronics VIPER26 Fixed Frequency Off-Line Converters feature an 800V avalanche ruggedness power section, a PWM controller, user-defined overcurrent limit, and protection against feedback network disconnection. STMicroelectronics VIPER26 Fixed Frequency Off-Line Converters also offer hysteric thermal protection, soft start-up, and safe auto restart after any fault condition.Advance frequency jittering reduces EMI filter cost. Burst mode operation and low power consumption allow these STMicroelectronics VIPer plus devices to meet the standard set by energy saving regulations. VIPER26 Fixed Frequency Off-Line Converters are designed for use in power metering, LED driver, and auxiliary power supply applications.
Features
- 800V avalanche-rugged power section
- PWM operation with frequency jittering for low EMI
- 60kHz for L type and 115kHz for H type operating frequency
- <50mW standby power at 265VAC
- Limiting current with adjustable set point
- Safe auto-restart after a fault condition
- On-board soft-start
- Hysteretic thermal shutdown
Applications
- Auxiliary power supply for appliances
- Power metering
- LED drivers
- SMPS for set-top boxes, DVD players, and recorders
发布日期: 2011-08-25
| 更新日期: 2023-10-17
