特性
- 800V抗雪崩电源部分
- PWM运行模式可进行频率抖动以降低EMI
- 工作频率:60kHz(L型)和115kHz(H型)
- 待机功耗:<50mW(265VAC时)
- 通过可调节设置点限制电流
- 可调节精密过压保护
- 板载软启动
- 故障过后自动安全重启
- 磁滞热关断
应用
- 消费类电子与家用电器的辅助电源
- ATX辅助电源
- 低/中功率交流-直流适配器
- 用于机顶盒、DVD播放器与刻录机、白色家电的SMPS
VIPer27典型拓扑结构
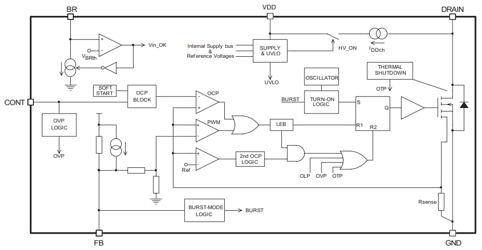
VIPer27框图
发布日期: 2019-01-23
| 更新日期: 2024-01-19

