STMicroelectronics VNF1048F高侧开关控制器采用QFN32L封装,符合汽车应用类AEC-Q100标准。
特性
- 符合AEC-Q100汽车标准
- 高侧开关控制IC,具有电动保险丝保护功能,适用于汽车12V、24V和48V应用
- SPI从接口,用于主机控制
- 32位ST-SPI接口,兼容3.3V和5.0V CMOS电平
- 2级电荷泵
- 栅极驱动,用于采用高侧配置的外部MOSFET
- 借助SPI通过外部高侧分流电阻器实现高精度单向数字电流检测
- NTC电阻器的输入,用于监控外部MOSFET温度
- 超低待机电流
- 通过内部和外部控制实现强大的故障安全功能
- 通过专用数字输入引脚实现SPI寄存器锁定
- 集成ADC,用于TJ 、VNTC 、VOUT 和VDS 转换
- 电池欠压关断
- 外部MOSFET去饱和关断,可通过SPI配置
- 可通过SPI配置硬短路闭锁
- 电流与时间闭锁可通过SPI(保险丝仿真)配置
- 器件过热关断
- 外部MOSFET过热关断
- 用于汽车应用的智能大电流保险丝替代品
- 5.0mm x 5.0mm QFN32L封装
应用
- 12V、24V和48V汽车应用
- 智能大电流保险丝替代品
框图
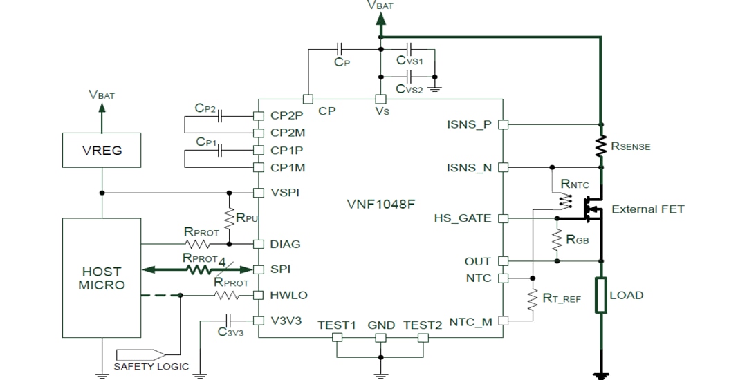
典型应用电路
视频
发布日期: 2022-07-08
| 更新日期: 2025-09-19

