STMicroelectronics X-NUCLEO-OUT08A1扩展板需要连接NUCLEO-F401RE或NUCLEO-G431RB开发板,并且可以与另一个X-NUCLEO-OUT08A1或X-NUCLEO-OUT10A1堆叠。两个X-NUCLEO-OUT08A1扩展板用于评估每个通道2A(典型值)的双通道数字输出模块,或一个通道2A(典型值)的单通道安全数字输出模块。
特性
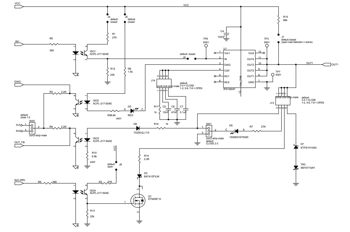
- 基于IPS160HF单通道高侧开关,具有以下特性:
- 工作高达60V/2.4A
- 低功耗 (RON(MAX)=120mΩ)
- 用于电感负载的快速衰减
- 开路负载检测和诊断
- 过载和过热保护,具有热关断保护和切断功能
- PowerSSO-12L封装
- 应用板工作范围:12V至33V/0A至2.4A
- 扩展工作电压范围(J1开路):高达60V
- 状态和诊断LED
- 3kV电隔离
- 电源轨反向极性保护
- 可随时用于安全数字输出架构
- 符合IEC61000-4-2、IEC61000-4-3、IEC61000-4-5的EMC规范
- STM32 Nucleo开发环境中广泛的应用开发潜力
- 配备Arduino™ UNO R3连接器
- 通过CE认证
- 符合RoHS和中国RoHS指令
应用
- 工业安全
- 工业工具
视频
电路原理图
发布日期: 2020-07-15
| 更新日期: 2025-01-15

