特性
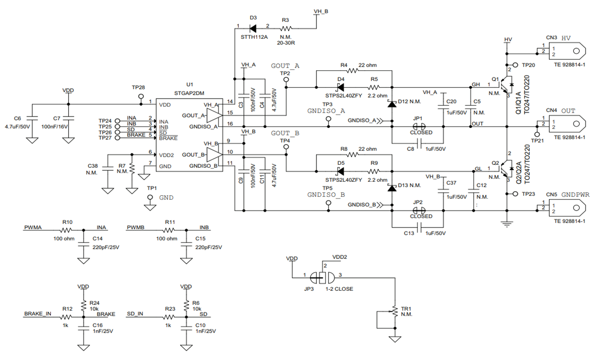
- High voltage rail up to 1700V
- 4A source/sink @ 25°C driver current capability
- 80ns propagation delay
- UVLO function
- Interlocking function
- Dedicated SD and BRAKE pins
- Gate driving voltage up to 26V
- Negative gate driving
- Onboard isolated DC-DC converters to supply high-side and low-side gate drivers, fed by VAUX = 5V
- 3.3V VDD logic supply generated onboard or 5V (externally applied)
- 3.3V, 5V TTL/CMOS inputs with hysteresis
- +15/0V; +15/-3V; +19/0V; +19/-3V, easy jumper selection of driving voltage configuration
- Temperature shutdown protection
- Standby function
EVALSTGAP2DM
视频
发布日期: 2018-11-21
| 更新日期: 2023-02-23

