STMicroelectronics STEVAL-AETKT1V2评估套件

STMicroelectronics STEVAL-AETKT1V2评估套件是一款双向电流检测放大器,具有高侧或低侧检测电阻器。该套件包括主板和单独子板,用于TSC2011、TSC2010和TSC2012高压双向电流检测放大器IC。STEVAL-AETKT1V2评估套件具有-20V至70V宽共模电压范围和2.7V至5.5V电源电压范围。该评估套件具有20µA关断模式静态电流、±200µV最大失调电压以及-40°C至125°C工作温度范围。典型应用包括汽车电机控制、电动交通、工厂自动化以及工业电源和工具。

特性

  • 一款双向电流检测放大器,具有高侧或低侧检测电阻器
  • SO8和MiniSO8封装
  • 符合RoHS指令

应用

  • 汽车电机控制
  • 电动汽车
  • 工厂自动化
  • 工业电源和工具

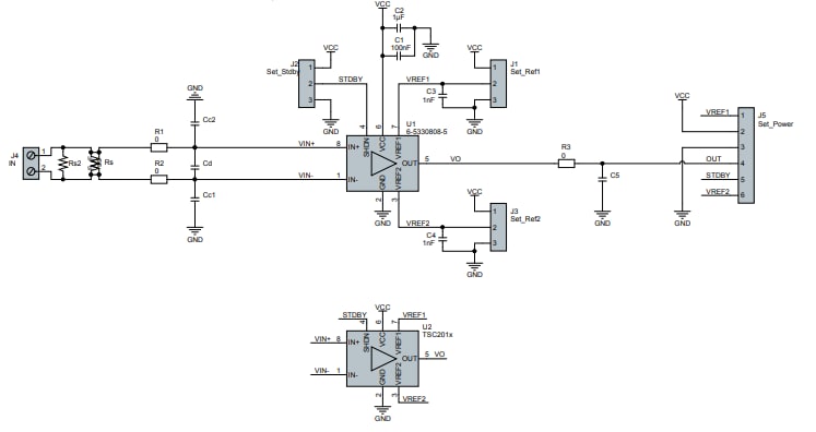
示意图

原理图 - STMicroelectronics STEVAL-AETKT1V2评估套件

视频

发布日期: 2020-12-30 | 更新日期: 2025-01-09