特性
- Built around the VIPer222XSTR offline high-voltage converter
- Compact size
- Tight line and load regulation over the entire input and output range
- Meets IEC55022 Class B conducted EMI even with reduced EMI filter, thanks to frequency jittering
- RoHS compliant
特性
- 通用输入电源范围:85VAC至265VAC
- 频率:50Hz至60Hz
- 5V输出电压
- 输出电流:360mA
- 尺寸极为紧凑
- 待机电源功耗:<18mW(230VAC时)
- 在整个输入和输出范围内可实现精确的线路和负载调节
- 得益于频率抖动特性,即使使用较小的EMI滤波器,也能满足IEC55022 B类传导EMI要求
- 符合RoHS指令
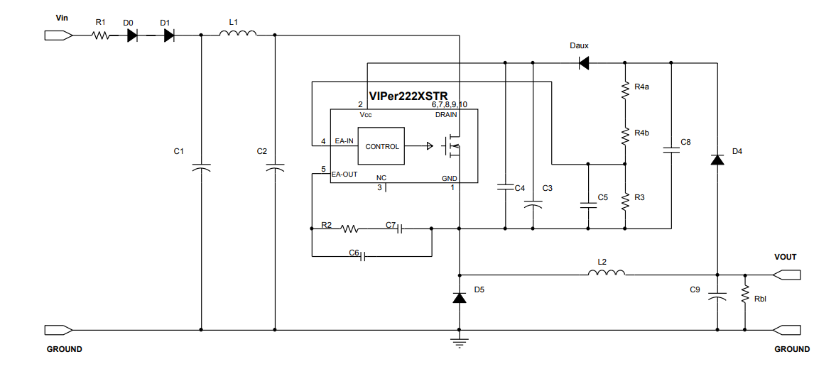
原理图
概述
发布日期: 2020-02-28
| 更新日期: 2025-01-13

