特性
- 简单的单IC应用板,专门用于VND7E040AJ
- 提供电气连接和散热特性,便于原型设计
- 用于深度冷启动应用的极低电压操作
- 单通道智能高侧驱动器,具有CurrentSense模拟反馈功能
- 超低待机电流
- 负载电流模拟反馈,带高精度成比例电流镜
- 过载和接地短路(功率限制)指示和热关断指示
- 断态开路检测
- 输出短路到VCC检测
- 检测启用/禁用
- 提供各种保护功能,如欠压关断、过压钳位、负载电流限制、快速热瞬态自限制和静电放电保护
- 通过专有故障复位引脚实现超温或功率限制的可配置锁断
- 接地损耗和VCC损耗
- 反向电池,带有外部元件
应用
- 电阻、电感和电容性汽车负载
- 用于ADAS系统的受保护电源:
- 雷达
- 传感器
- 汽车前照灯
规范
- 兼容3V和5V CMOS输出
- 最大瞬态电源电压:40V
- 工作电压范围:4V至28V
- 典型导通电阻:38mΩ
- 电流限幅:38A
- 最大待机电流:0.5µA
Additional Resources
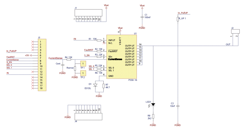
原理图
概述
发布日期: 2019-11-19
| 更新日期: 2024-02-26

