STMicroelectronics DCP0606Y汽车用6V/6A降压转换器
STMicroelectronics DCP0606Y汽车用6V/6A降压转换器是一款高效单片降压(降压)转换器,专为汽车应用而设计。 STMicroelectronics DCP0606Y支持2.9V至6V的输入电压范围,可提供高达6A的连续输出电流,非常适合为汽车系统中的3.3V和5V电源轨供电。该器件集成了低电阻N沟道MOSFET,并以二极管仿真模式工作,以优化不同负载下的效率,在2.25MHz的切换频率下可实现高达93%的效率。该款转换器的可调输出电压范围为0.6V至5.0V,精度为±1.5%,开关频率可在1.8 MHz至4 MHz范围内选择。该款产品还具备软启动控制、输出电压跟踪、电源良好状态信号传输,以及过压、过流和过热保护等多种功能。DCP0606Y采用紧凑的2mmx3mm QFN封装,具有润湿侧面,符合AEC-Q100 1级标准,可确保在严苛的汽车环境中具有可靠性。特性
- 符合AEC-Q100 1级标准
- 工作结温范围:-40 °C至+150 °C
- 专为3.3V和5V电源轨而设计
- 6A连续输出电流,fSW = 2.25MHz、VIN = 5V、VOUT = 3.3V时效率高达93%
- 集成11mΩ MOSFET,实现高效率
- 输出电压可调节,低至0.6 V
- 输出电压精度:1.5%
- 能够根据需求提供固定大小的输出电压
- 可选开关频率范围:1.8MHz至4MHz,带抖频
- 脉冲跳跃模式,提升轻负载条件下的效率
- 自动恢复保护:
- 过电压
- 过流
- 过热
- 电源良好输出
- 输出电压跟踪
- 带可编程相移功能,可以实现外部同步
- 带可湿性侧翼的QFN 2mm x 3mm封装
应用
- 大电流、低压后置稳压
- 远程信息处理、HUD、信息娱乐、多媒体及相机数字内核电源
- 高级辅助驾驶系统(ADAS)电源
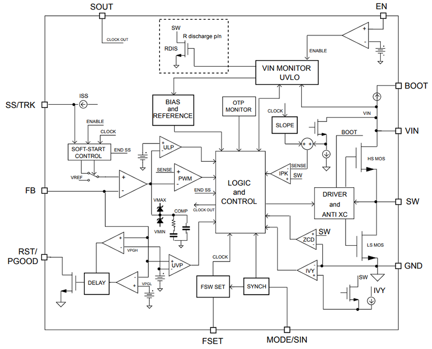
框图
典型应用电路
控制环路框图
DCP0606Y采用恒定频率峰值电流模式架构设计而成。由于集成了补偿网络和斜率生成功能,无需额外的外部元件即可确保环路的稳定性。
输出电压编程
输出电压可以通过外部电阻器分压器进行编程,从0.6V到接近VIN。
发布日期: 2025-05-28
| 更新日期: 2026-01-19
