该板还有助于选择和修改相关外部元件的值。这些值有助于在不同应用条件下对驱动器进行性能评估,并对最终应用元件进行精细的预调整。EVALSTGAP2SM集成UVLO和热关断等保护功能,可简化高可靠性系统的设计。通过使用双输入引脚选择控制信号极性,以及实施硬件互锁保护,可在控制器发生故障时避免交叉传导。
特性
- 高达1700V高压轨
- 驱动器电流能力:4A拉电流/灌电流 (25°C)
- 独立的拉电流和灌电流,可简化栅极驱动配置 (STGAP2SM)
- 4A米勒钳位 (STGAP2SCM)
- 较短的传播延迟:100ns
- UVLO功能
- 栅极驱动电压高达26V
- 负栅极驱动
- 板载隔离式直流-直流转换器为栅极驱动器供电,由VAUX=5V馈电
- VDD逻辑电源为本地3.3V或VAUX
- 3.3V、5V TTL/CMOS输入,带迟滞
- 可轻松选择跳线以驱动电压配置:+15/0V;+15/-3V;+19/0V;+19/-3V
- 高温关断保护
布局
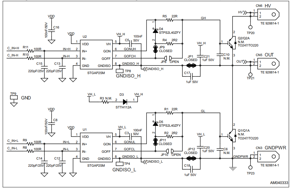
原理图
发布日期: 2019-02-14
| 更新日期: 2024-01-29

