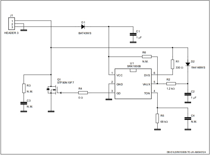
EVLSRK1000B-TO可用于准谐振应用和固定频率 (FF) 混合DCM-CCM应用。该板提供适合QR应用的设置。通过在C4中添加一个100pF电容,该器件可用于FF应用。TON引脚上设有一个68kΩ电阻 (R5),用于在导通后将消隐固定为约0.8μs。EVLSRK1000B-TO包括SR MOSFET STF80N10F7(TO-220FP封装),可轻松实施到现有转换器中以替代整流二极管。
特性
- 用于反激式转换器的同步整流器,具有固定导通和自适应关断特性
- VCC范围:3.5V至32V
- DVS最高工作电压90V
- 最大频率:500kHz
- 用于N通道MOSFET的内部栅极驱动
- SR MOSFET类型:STF80N10F7 (100V - 10mΩ) TO-220FP
电气原理图
发布日期: 2019-02-14
| 更新日期: 2024-01-31

