特性
- 输入电压范围:1.5V至5.5V
- 超低压差:
- 在200mA负载下为200mV(典型值)
- 极低静态电流:
- 空载时的典型值为20μA
- 关断模式下的典型值为0.03μA
- 输出电压容差:±1.5% (25°C)
- 确保200mA的输出电流
- 高PSRR:
- 80dB (1kHz)
- 50db (100kHz)
- 可根据需要提供各种输出电压:
- 0.8V至5.0V(50mV步进)
- 逻辑控制电子关断
- 内部软启动
- 可选择的输出电压放电特性
- 兼容陶瓷电容器COUT = 0.47μF
- 内部恒定电流和热保护
- 采用STSTAMP™ 0.47x0.47mm²封装
- 工作温度范围:-40°C至125°C
应用
- 手机
- 平板电脑
- 数码相机(DSC)
- 可穿戴设备
- 便携式媒体播放器
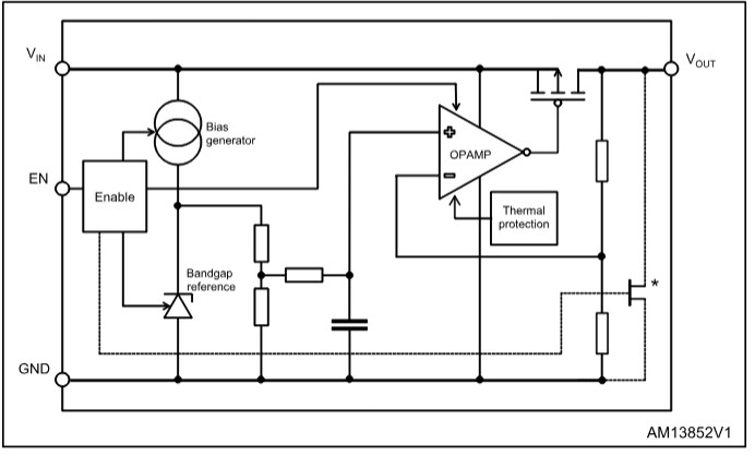
LDBL20框图
LDBL20应用电路
发布日期: 2016-03-29
| 更新日期: 2024-04-23

