LED1202驱动器支持的模式序列还可针对持续时间和重复次数进行配置。该器件还为多器件应用中的共享定时同步提供了一个公共时钟域。LED1202的其他特性还包括热关断和LED开路检测。
LED1202 I²C接口基于快速模式规范,工作频率高达400kHz。理论而言,仅使用两个配置引脚 (A0/A1) 即可实现8个I²C地址。LED1202采用两种封装:倒装芯片20封装,尺寸为1.71mm x 2.16mm x 0.5mm,具有20个焊球和0.4mm间距;QFN20 3x3封装,尺寸为3mm x 3mm x 0.6mm,具有0.5mm间距。
特性
- 电源电压范围:2.6V至5V
- 单LED有12个通道
- 每通道20mA电流能力
- 电流匹配:16mA时1%(典型值),2.5mA时2%(典型值)
- 1.8V兼容I²C控制接口
- 8位模拟调光单独控制
- 12位本地PWM分辨率
- 8种可编程模式
- 可编程模式序列
- 针对多器件应用的同步功能
- 通道间相移
- LED开路检测
- 过热保护
- 8个可配置的I²C从地址和全局地址
- 故障标记引脚
应用
- 用于以下领域的RGB LED照明、淡入和淡出呼吸效果、指示灯:
- 可穿戴电子产品
- 电池供电装置
- 便携式产品配件
视频
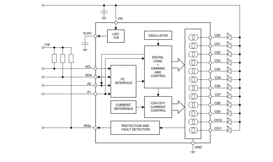
框图
发布日期: 2019-03-28
| 更新日期: 2024-12-17

