STMicroelectronics LSM6DSV320X 6轴惯性测量单元(IMU)
STMicroelectronics LSM6DSV320X 6轴惯性测量单元 (IMU) 是一款复杂的IMU,集成了3轴数字低G加速计、3轴数字高G加速计和3轴数字陀螺仪。STMicroelectronics IMU设计用于提供精确的运动检测和传感器融合功能,因此非常适合用于汽车碰撞检测、运动监控和物联网 (IoT) 设备。LSM6DSV320X采用四通道架构,可在四个独立通道上处理加速度和角速度数据,每个通道均具有专用配置、处理和滤波功能。此外,该器件还通过有限状态机(FSM)实现可配置运动追踪、通过机器学习内核(MLC)实现上下文感知,因而支持嵌入式人工智能和传感器融合功能。LSM6DSV320X搭载自适应自配置(ASC)功能,可根据MLC的特定运动模式或决策树输出实时自动重新配置器件。该IMU还包含专用的高g值加速度计传感器,可实现高g值冲击检测,因此适用于需要稳健冲击检测的应用。其他值得关注的功能包括智能FIFO,容量高达4.5KB,可实现高效数据管理;以及一系列标准中断功能,如自由落体、唤醒、6D/4D定向、单击/双击、高g值唤醒及高g值冲击检测等。LSM6DSV320X设计用于优化系统功耗,同时提供始终感知的智能体验。
特性
- 四通道架构,用于UI、EIS、OIS和高g值数据处理
- 实现系统功耗优化,提供始终感知的智能体验
- 智能FIFO支持高达4.5KB的数据缓冲,可实现2至3倍的数据压缩
- 100%效率,具有灵活的配置和分区
- 可存储时间戳
- 双加速度计通道
- 低g值通道:±2g、±4g、±8g和±16g满量程
- 高g值通道:±32g、±64g、±128g、±256g和±320g满量程
- ±250dps、±500dps、±1000dps、±2000dps和±4000dps满量程
- SPI/I2C和MIPI I3C® v1.1串行接口,具备主处理器数据同步功能
- 辅助SPI和MIPI I3C v1.1,用于陀螺仪和加速度计的OIS数据输出
- 传感器集线器,支持多达六个传感器
- 两个内部(加速度计和陀螺仪)
- 四个外部传感器
- OIS可通过辅助接口或主接口进行配置
- 主接口上的EIS专用通道,配备专用滤波功能
- 高级计步器、步数检测器和步数计数器
- 大幅运动检测、倾斜检测
- 自由落体、唤醒、6D/4D定向、单击/双击、高g值唤醒和高g值冲击事件检测中断(完全可配置)
- 可编程有限状态机,用于加速度计(高g值和低g值)、陀螺仪和外部传感器数据处理,速率高达960Hz
- 机器学习内核,支持特征与滤波器导出,适用于人工智能应用
- 嵌入式自适应自配置 (ASC)
- 嵌入式传感器融合低功耗(SFLP)算法
- 嵌入式温度传感器
- 独立I/O电源
- I2C电压范围:1.62V至3.6V
- SPI/MIPI I3C扩展电压范围:1.08V至3.6V
- 组合高性能模式下的供电电流
- 六轴配置:0.67mA
- 九轴配置:0.80mA
- HBM ESD保护:2kV(最大值)
- 工作温度范围:-40 °C至+85 °C
- 紧凑型2.5mmx3mmx0.83mm LGA-14L封装
- 符合ECOPACK和RoHS标准
应用
- IoT 及连接设备
- 资产跟踪
- 智能手机和手持式设备
- 汽车碰撞和冲击检测
- 可穿戴设备
- 运动跟踪和手势检测
- 增强现实(AR)、虚拟现实(VR)、混合现实(MR)应用
- 室内导航
- 相机应用的EIS和OIS
- 振动监测与补偿
资源
- TN0018 - MEMS设备的处理、安装与焊接指南
- DT0064设计建议 - MEMS传感器中的噪声分析和识别方法:Allan方差、时间方差、Hadamard方差、重叠方差、修正方差与总方差
- DT0105设计建议 - 滚翻传感器的一点或三点校准方法
- DT0106设计建议 - 采用重力分离提取残余线性加速度,从而支持航位推算功能
- MEMS和传感器手册 - 智能运动跟踪与IoT结合,提升用户体验
- 传感器库手册 - STM32Cube软件包
视频
引脚连接
连接模式
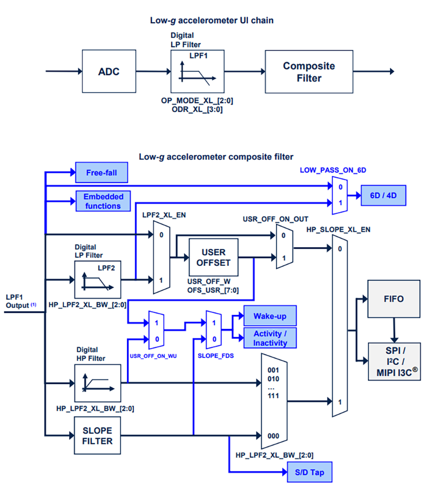
滤波器框图
低g值加速度计框图
陀螺仪滤波器框图
发布日期: 2025-04-09
| 更新日期: 2026-02-20
