为了优化系统效率,MIS2DU12集成了128级FIFO缓冲器,从而可实现广泛的数据存储并降低整体功耗。此外,内置的自检功能使用户能够在最终应用中验证传感器的性能。该器件包括一个专用的内部运动和加速度处理引擎,支持自由落体检测、唤醒、单/双击识别、活动/非活动监控以及6D/4D方向检测等功能。
特性
- 电源电压范围为1.62V至3.6V,具有独立的I/O电源
- 超低功耗
- 在带抗混叠滤波器的正常模式下,典型值为6.1µA
- 在超低功耗模式下,典型值为0.47µA
- 在单次模式下,典型值为0.2µA
- 在关机模式下,典型值为0.02µA
- 在±8g满量程下,低噪声低至181µg/√Hz(典型值)
- ±2g、±4g、±8g和±16g满量程
- 1.6Hz至800Hz的ODR
- 嵌入式FIFO - 高分辨率下最多可存储512个加速计和温度数据样本,或在低分辨率下最多可存储768个加速度数据样本
- 内置温度传感器
- 高速I2C/SPI/MIPI I3C®数字输出接口
- 嵌入式数字功能(自由落体、唤醒、单/双击识别、活动/非活动状态以及6D/4D方向)
- 自检功能
- 小型2.0mmx2.0mmx0.74mm(最大值),12引脚LGA封装
- 高冲击耐受性:10 Kg
- 符合ECOPACK和RoHS指令
应用
- 用于医疗FDA III级应用(非生命维持元器件的活动监测和姿势检测
- 患者监测和人倒地检测
- 运动激活功能
- 电子计步器
规范
- 线性加速度交叉轴灵敏度为±2.5%
- 线性加速度输出数据速率为±3%
- 灵敏度容差为±9%
- 正常模式下最大噪声密度为436μg/√Hz
- 零重力电平偏移精度为±160mg
- 典型零重力偏移变化与温度关系为±1mg/°C
- 典型灵敏度变化与温度相比为±0.035%/°C
- 自检正向差值
- X轴和Y轴为50mg到700mg
- Z轴为200mg至1200mg
- 电源电压范围为1.62V至3.6V
- 带抗混叠滤波器的正常模式下,供电电流范围为5.2µA至9.2µA
- 超低功耗模式下的典型供电电流为0.47µA
- 掉电模式下最大电源电流为100nA
- 最大数字低电平输出电压为0.2V
- 温度传感器
- 温度偏移为±15°C
- 典型温度传感器输出变化与温度的关系为0.045°C/LSB
- SPI 接口
- 时钟最小周期为100ns
- 最大时钟频率:10 MHz
- CS最小设置时间为6ns
- CS最小保持时间为40ns
- SDI输入设置时间最小为12ns
- SDI输入保持时间最少为15ns
- SDO有效输出和输出禁用时间最长为50ns
- 最小SDO输出保持时间为9ns
- I2C接口
- SCL时钟频率范围为0kHz至400kHz(快速模式)或1000kHz(快速+模式)
- 最小SCL时钟低电平时间为0.5µs(快速+模式)或1.3µs(快速模式)
- 最小SCL时钟高电平持续时间为0.26µs(快速+模式)或0.6µs(快速模式),START/REPEATED START条件保持时间、REPEATED START条件建立时间和STOP条件建立时间也为0.6µs
- SDA建立时间至少为50ns(快速+模式)或100ns(快速模式)
- (快速模式)最大SDA数据保持时间为0.9µs
- STOP和START条件之间总线空闲时间至少为0.5µs(快速+模式)或1.3µs(快速模式)
- 数据有效时间和数据有效确认时间最长为0.45µs(快速+模式)或0.9µs(快速模式)
- 每条总线的最大电容负载为400pF(快速模式)或550pF(快速+模式)
- 最大加速度(任意轴,未通电)
- 3000 g (0.5 ms)
- 10 Kg (0.2 ms)
- 最大人体模型(HBM)ESD保护为2kV
- 工作温度范围:-40 °C至+85 °C
方框图
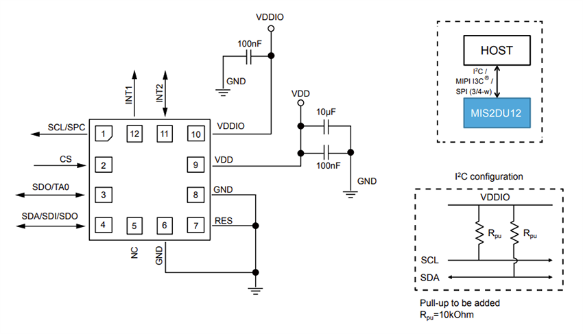
电气连接(顶部视图)
发布日期: 2026-01-13
| 更新日期: 2026-03-24

