STEVAL-GPT001V1底座板设计用于接受微型STEVALSTLCS01V1 SensorTile完整物联网传感器模块。这样可以演示超低功耗STM32L4微控制器的强大处理功能,以及基于BlueNRG网络处理器的蓝牙低功耗连接。STEVAL-GPT001V1还可演示MEMS运动和环境传感器以及数字麦克风的功能。
特性
- 该开发套件包包括:
- 采用SPV1050TTR能量采集器和电池充电器的Sensor Tile Cradle
- 湿度和温度传感器
- 气体压力表
- 锂电池充电器
- Micro-USB端口
- 开启/关闭开关
- 分离式SWD连接器
- 3.7V/100mAh锂聚合物电池
- SWD编程电缆
- 嵌入薄膜柔性太阳能模块的硅胶带,以及容纳SensorTile Cradle和电池的外壳
- 可搭配STEVAL-STLCS01V1 SensorTile模块(不包含在套件中)工作
- 支持通过SWD连接器和电缆进行固件调试/上传
- 软件库和工具
- STSW-GPT001V1:专用的SensorTile固件包,支持针对板载传感器量身定制的不同算法,以及计算系统自治和电池中存储的电量
- FP-SNS-ALLMEMS1:STM32 ODE功能包
- FP-SNS-MOTENV1:STM32Cube功能包
- STBLESensor:iOS和Android演示应用
- BlueST-SDK:iOS和Android软件开发套件
- 通过STM32Cube支持兼容STM32生态系统
- 符合RoHS指令和WEEE标准
Additional Resources
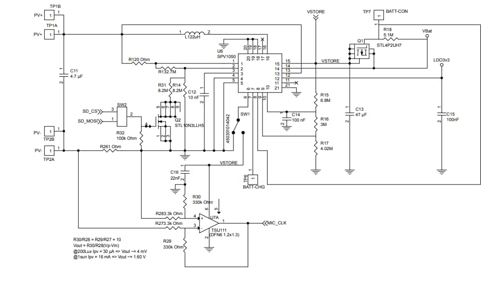
电路原理图
发布日期: 2019-02-07
| 更新日期: 2026-01-22

