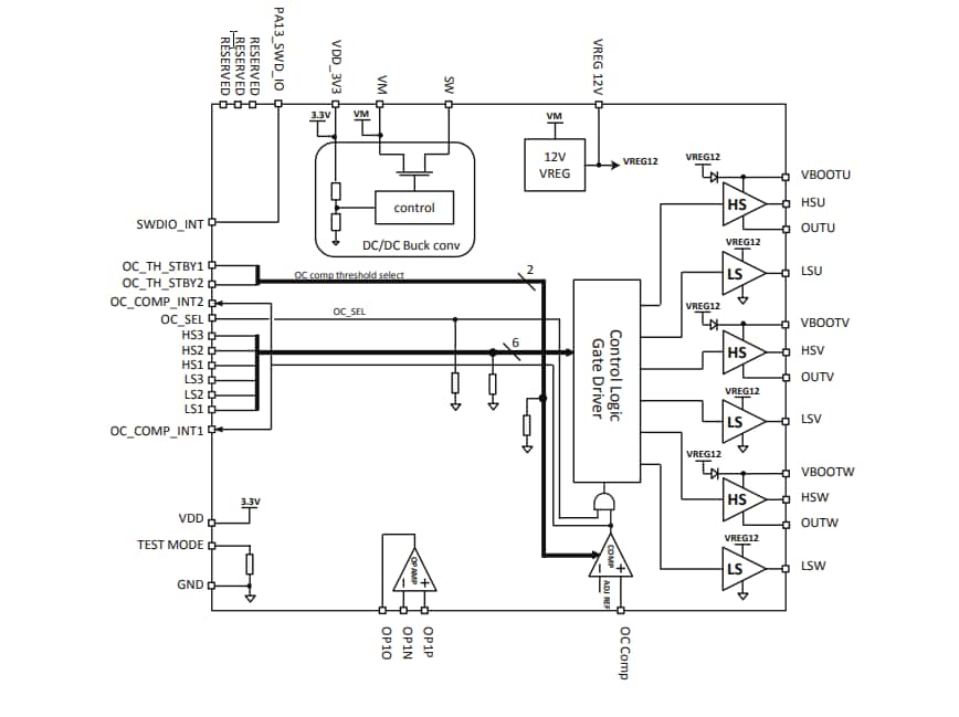
该器件设有内部直流/直流降压转换器,可提供3.3V电压,适合为MCU和外部元件供电。另外,内部LDO线性稳压器可为栅极驱动器提供电源电压。集成运算放大器可用于信号调理,从而在分流电阻上进行电流检测。STSPIN32F0B具有过流保护功能,由具有可编程阈值的比较器执行。
具有扩展温度范围的集成MCU STM32F031C6允许执行磁场定向控制、6步无传感器和其他高级驱动算法。该MCU还为嵌入式闪存提供读/写保护功能,以防止不必要的写入和/或读取。借助内置引导加载程序,可以通过串行接口在现场下载固件。STSPIN32F0B的其他特性包括过热和欠压闭锁保护,以及可降低功耗的待机模式。
该器件集成了20个可耐受5V电压的通用I/O端口 (GPIO) 以及1个12位模数转换器,该转换器具有多达9个通道,可在单次或扫描模式下执行转换。另外,STSPIN32F0B可执行五个可同步的通用定时器,并支持易于使用的调试串行接口 (SWD)。
特性
- 更宽的工作电压范围:6.7V至45V
- 三相栅极驱动器
- 600mA灌/拉电流
- 集成自举二极管
- 防跨导
- 32位ARM® Cortex®-M0内核:
- 时钟频率高达48MHz
- 4KB SRAM,带HW奇偶校验
- 32KB闪存存储器,带有用于写入/读出保护的可选字节
- 可提供引导加载程序固件
- 3.3V直流/直流降压转换器稳压器,具有过流、短路和热保护功能
- 12V LDO线性稳压器,具有热保护功能
- 20个通用I/O端口 (GPIO)
- 5个通用计时器
- 12位ADC转换器(多达9个通道)
- I2C、USART和SPI接口
- 一个轨到轨运算放大器,用于信号调理
- 用于过流保护的比较器,具有可编程阈值
- 用于实现低功耗的待机模式
- 每个电源上的UVLO保护:
- VM 、VDD、VREG和VBOOTx
- 通过SWD支持片上调试功能
- 扩展温度范围:-40°C至+125°C
应用
- 电动工具
- 风扇和泵
- 工业自动化
- 电池供电型家用电器
视频
模拟IC框图
系统级封装框图
发布日期: 2019-03-27
| 更新日期: 2024-02-12

